Image Classifier

Convolutional Neural Network

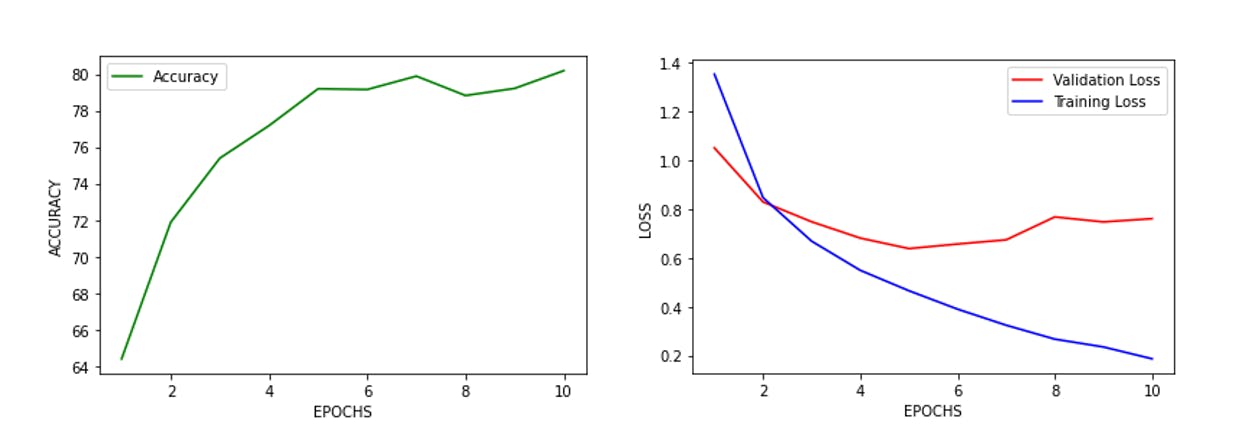
  • Trained a Convolutional Neural Network (CNN) on the CIFAR-10 dataset using Python with the Pytorch library for image classification with an 81% test accuracy.
  • Only set the EPOCH's to 10 since trained on a local machine.
  • Nevertheless, was happy about the performance since the dataset was not too large.
;